孕早期体检的必查项目
早孕咨询的内容
准妈妈在刚刚得知自己怀孕的情况下,有必要到医生那里咨询相关情况。通常情况下,咨询时,医生会问到这样一些情况:
1.怀孕前末次月经的日期。
2.一直以来的月经周期,有无规律。
3.有无早孕反应。
4.过往病史,本人及准爸爸有无家族遗传性疾病。
5.曾经是否有过孕产史、人流史,若有人流史需要告知具体的次数与时间。
6.在受孕前后是否出现过不利于胎儿发育的情况。
早孕检查的内容
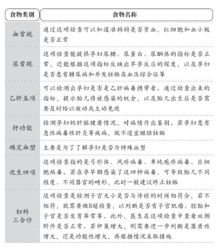
早孕检查的时间一般是在准妈妈停经后的42天左右。这一次检查主要是为了确定怀孕对母体是否存在安全隐患,准妈妈的生殖器官是否正常,准妈妈的妇科健康情况,胎儿的发育情况是否有先天畸形的可能性,血液、尿液、肝功能是否有问题等。下面是一些必检项目:

标 签:
(责任编辑:admin)
- 备 孕
- 怀 孕
- 分 娩
- 新生儿
- 婴 儿
- 幼 儿
- 学龄前
























